“数”果累累!第六届数字中国建设峰会“最佳成果”颁奖仪式举行
4月27日下午,第六届数字中国建设峰会最佳成果颁奖仪式在福州海峡国际会展中心举办。福建省委常委,省政府常务副省长郭宁宁出席并颁奖。
本届最佳成果遴选活动,充分展示了一大批数字化技术新成果、数字化实践新案例,彰显数字化领域建设者及贡献者的风采,为数字中国建设的最新成果搭建了全方位的推广平台。
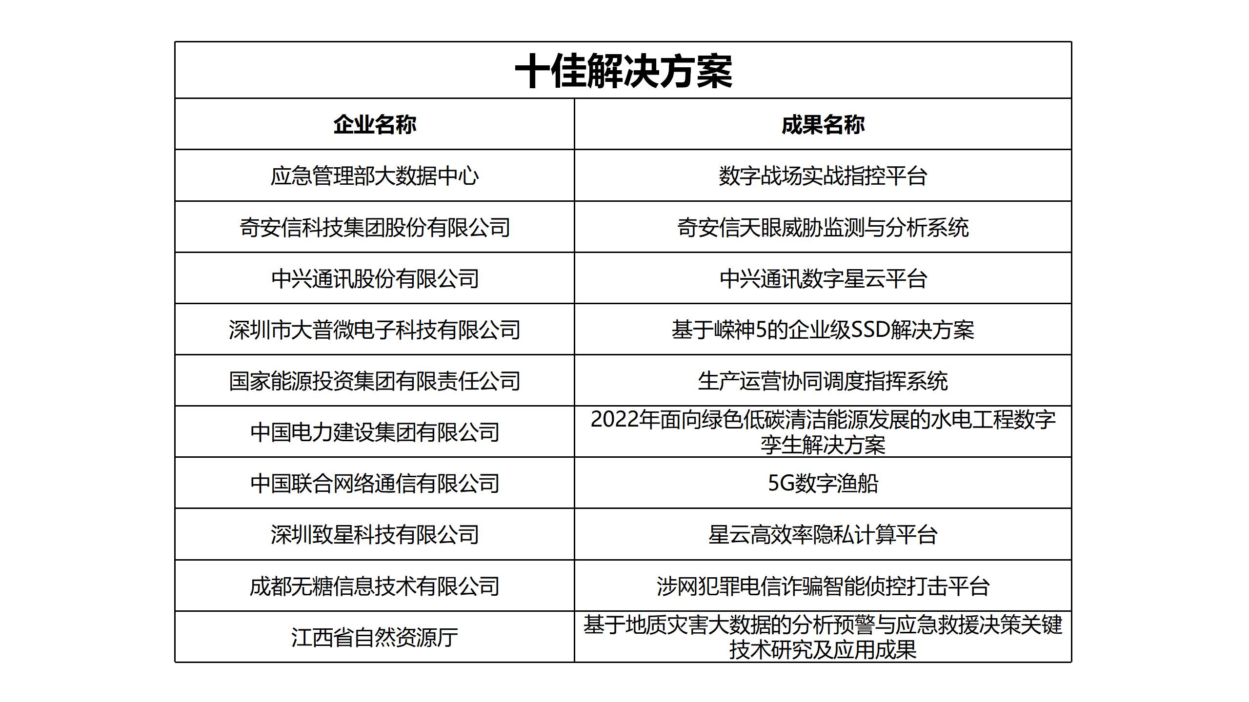
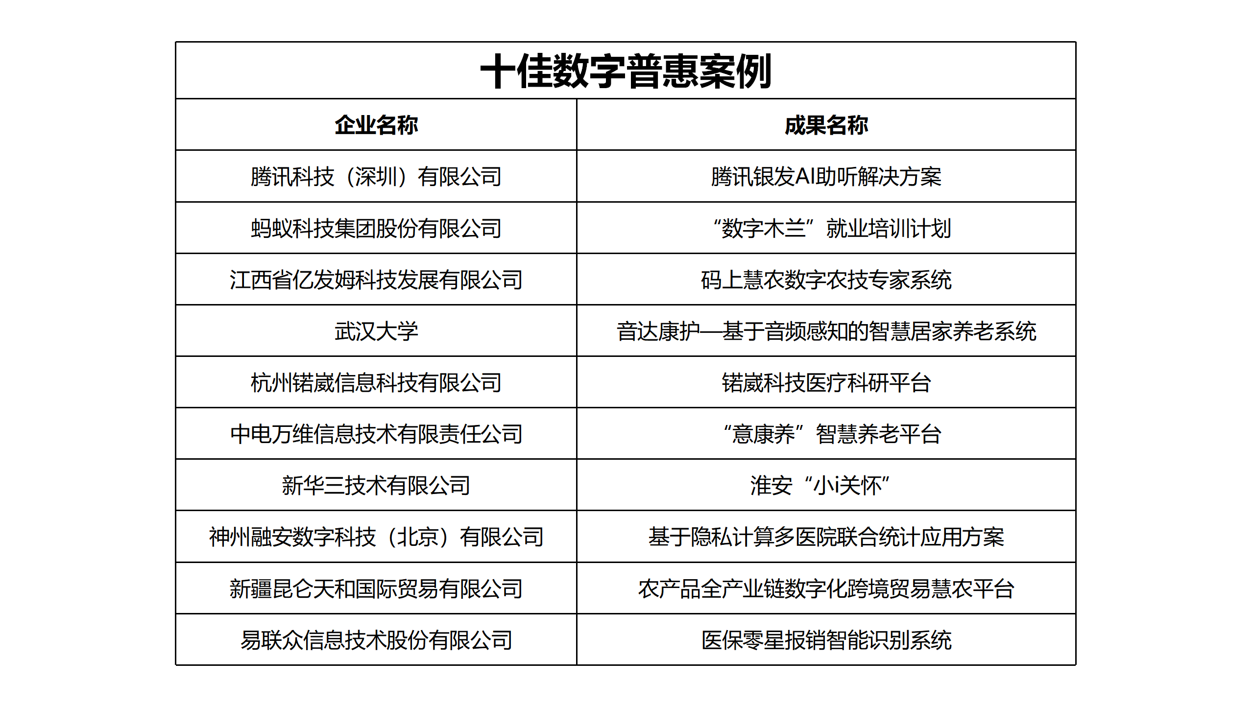
本次活动,组委会特别邀请由院士领衔的清华大学、北京理工大学等相关专业领域的二十余位专家,从166家单位选送的549项成果中,经过三轮严格遴选,最终产生“十大硬核科技”、“十佳解决方案” 和“十佳数字普惠案例”三大奖项。获奖成果在展览现场统一标识。
“十大硬核科技”奖项,重点遴选技术领先、创新性强,推动“卡脖子”核心技术、关键基础技术创新应用的项目。
“十佳解决方案”奖项,重点遴选适用性强、推广性强,能够推动生产方式、生活方式和治理方式发生变革的数字化解决方案。
“十佳数字普惠案例”奖项,重点遴选实效性强、惠民程度高,推动数字化技术成果在人民生活中应用实践,尤其是促进社会弱势群体融入数字生活的项目案例。
建设数字中国是数字时代推进中国式现代化的重要引擎。欢迎广大观众前往第六届数字中国建设成果展览会,亲身感受数字魅力,追赶数字浪潮,共话数字未来。



新浪微博:https://www.etocn.com/





